Physical Address
304 North Cardinal St.
Dorchester Center, MA 02124
Physical Address
304 North Cardinal St.
Dorchester Center, MA 02124
有趣分享
有趣分享

当 AI 遇上玄学,火花太大了!这款集成奇门遁甲和八字的 AI 工具在 GitHub 上彻底火了。想知道 AI 怎么看你的命盘吗?点击查看获取方式。

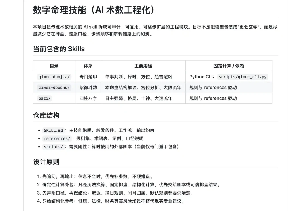
如果有人告诉你,现在的 AI 不仅能写代码、画画,还能帮你推算“奇门遁甲”和“八字”,你敢信吗?
最近在 GitHub 上发现一个超级有意思的项目,短短时间就拿到了 400 多个 Star。有人把老祖宗传下来的奇门遁甲、紫微斗数、八字命理全套逻辑,硬生生塞进了 AI 的脑袋里。
起初看到这个,我也觉得很违和。但仔细一想,这简直是 AI 的天选赛道:
我亲自试了一下,让它算了一卦。那个反馈速度和专业术语的堆砌,真的让人脊背发凉……你想不想看看,这个理性的 AI 到底会给你算出什么样的“命数”?
由于 GitHub 项目部署比较复杂,普通用户很难直接上手。我把该项目的源代码、部署好的网页链接、以及一份简单的操作指南都打包好了。